Collect the window
Pull enough logs to preserve the incident timeline instead of chasing isolated lines.
wake -n production api-* --since 2h --web
One command center for Kubernetes logs and runtime debugging.
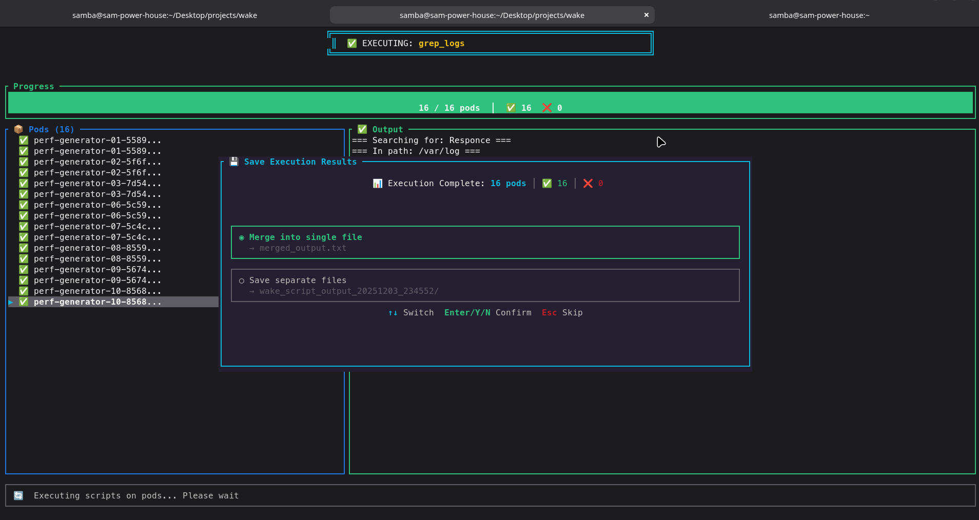
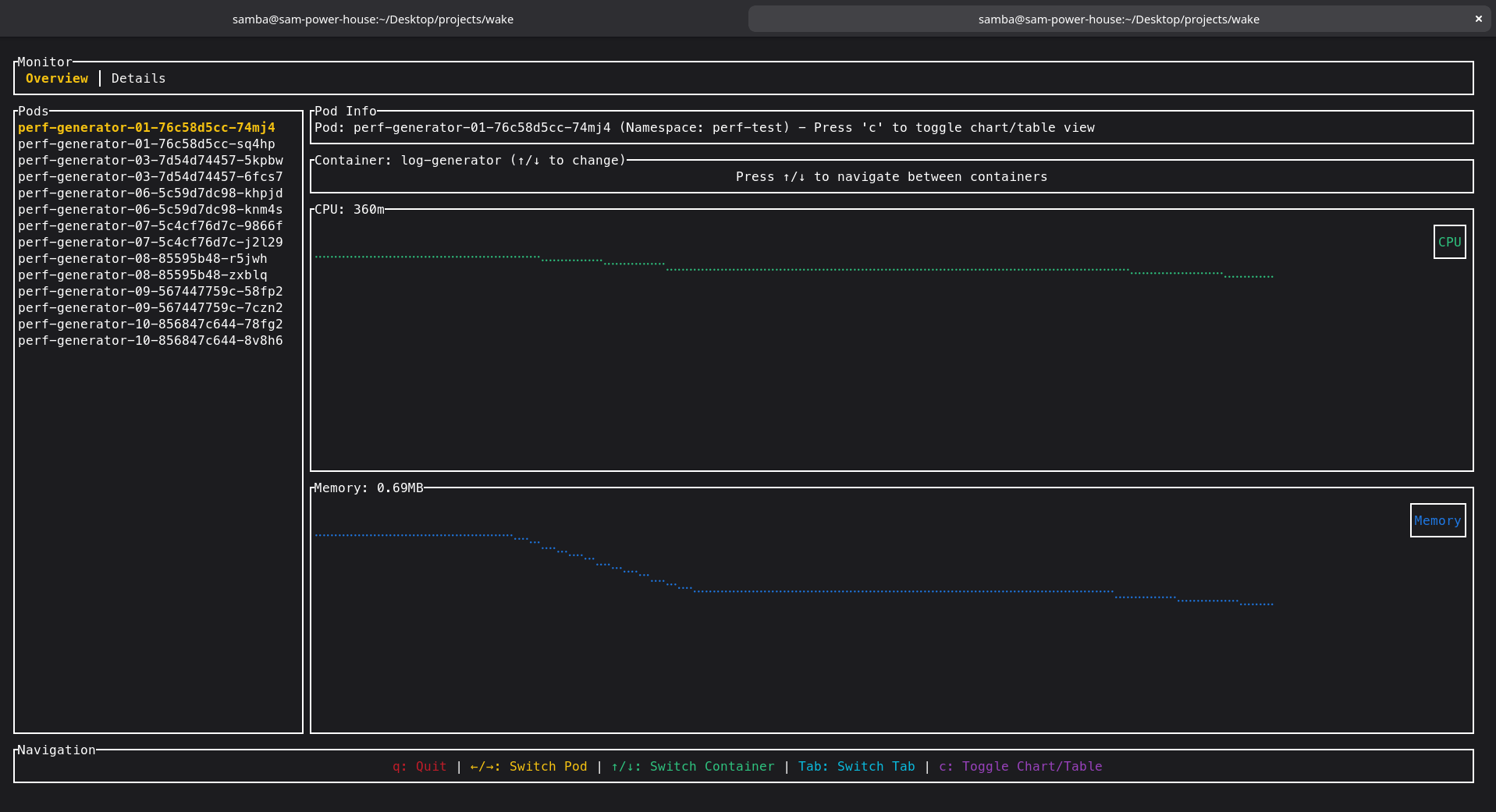
Wake follows logs across pods, keeps the surrounding context, filters noisy streams, remembers useful commands, and helps run diagnostics like scripts, templates, dumps, and resource checks from one focused CLI.
brew install samba-rgb/wake/wakewake -n production api-* --since 2h --uiapi-gateway request completed latency=42mspayment-service retrying provider callinventory-worker database connection failedWHERE level = 'error'Capture the full log window first, then narrow the investigation without losing the events around it.
Pull enough logs to preserve the incident timeline instead of chasing isolated lines.
wake -n production api-* --since 2h --webUse OpenObserve fields like level, message, pod_name, namespace, and time.
WHERE level = 'error'Reconnects avoid replaying the same since window, so new rows stay new.
fresh logs only after reconnectWake currently supports Apple Silicon Macs. Intel Mac support is still in progress and should not be treated as usable yet.
Install Wake on Apple Silicon, then point it at the namespace you care about.
brew install samba-rgb/wake/wakewake -n your-namespace --uiEverything you need for effective Kubernetes log analysis